Blog » AI » Metacognition & selbstlernende KI-Agenten » metacognition-agenten-architektur

metacognition-agenten-architektur

Avatar von Tom Wießeckel

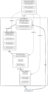
Metacognition: Darstellung einer Agenten-Architektur

Fokus-Webinar: Der #1-Killer für Dein KI-Projekt
Fokus-Webinar: Advanced Unstructured Data
Fokus-Webinar: Daten, aber schnell!
Fokus-Webinar: Vertrauenswürdige KI mit Observable RAG
Fokus-Webinar: LLMs als Wissensgedächtnis
Fokus-Webinar: Personenbezogene Daten & KI – ie Pseudonymisierung hilft
Avatar von Tom Wießeckel

Kommentare

Schreibe einen Kommentar

Deine E-Mail-Adresse wird nicht veröffentlicht. Erforderliche Felder sind mit * markiert

Für das Handling unseres Newsletters nutzen wir den Dienst HubSpot. Mehr Informationen, insbesondere auch zu Deinem Widerrufsrecht, kannst Du jederzeit unserer Datenschutzerklärung entnehmen.